河北CA LOGO
首页
解决方案及案例
客户支持
安全产品
新闻资讯
关于HEBCA
安全产品
神州签电子签署平台
密码云平台
电子签章平台
医证签
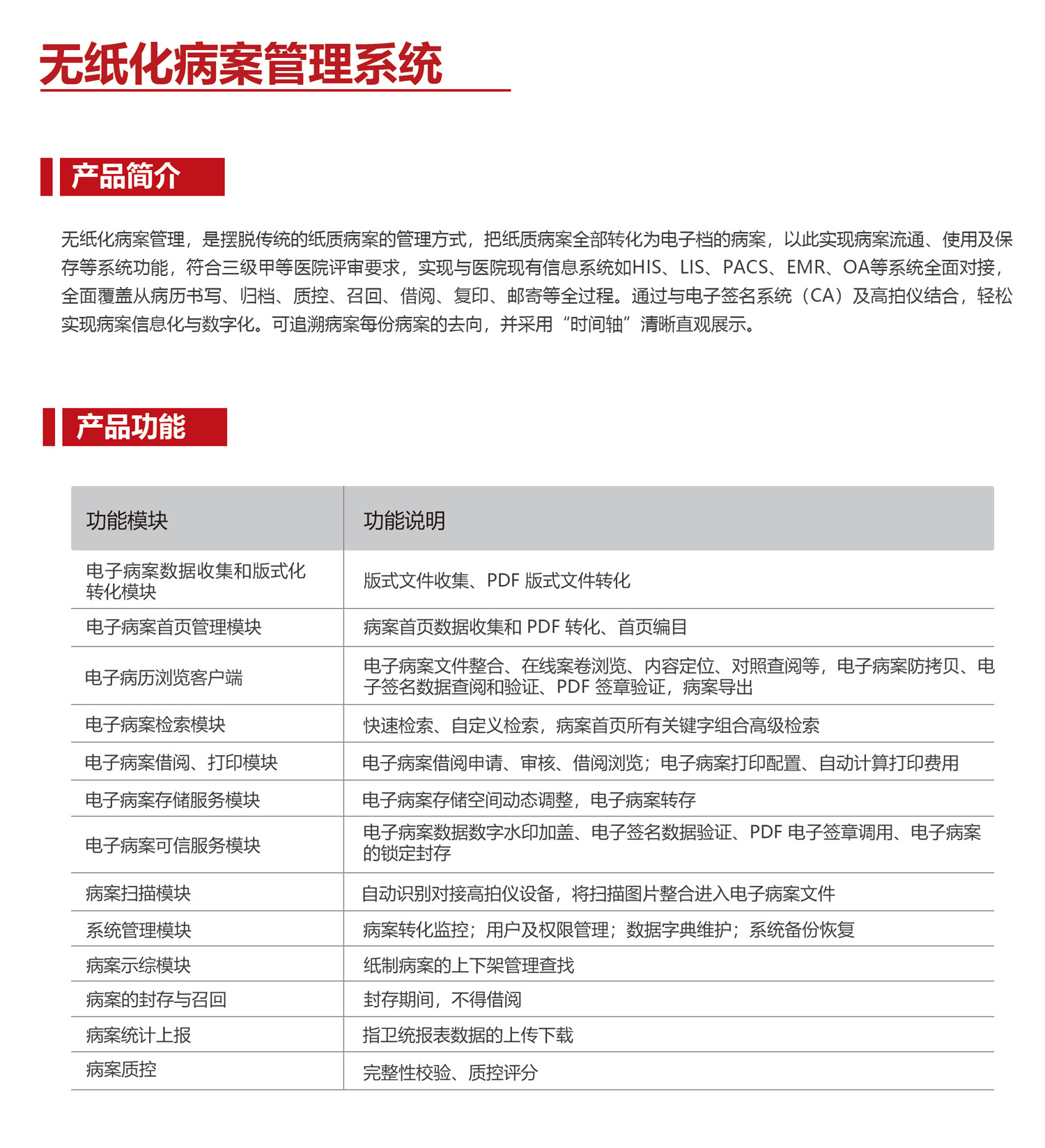
无纸化病案管理系统
证信签
安全保密邮件系统
时间戳服务器
签名验签服务器
统一认证平台
电子保函系统
区块链存证平台
电子证据保全系统
安全认证网关
服务器密码机
协同签名服务器
证书认证系统
证照签
首页
>
安全产品
>
无纸化病案管理系统
>
无纸化病案管理系统
无纸化病案管理系统
在线客服